With the rapid development of technology, 3D CAD software has opened a new door for designers, allowing them to enter the barrier–free three dimensional space in a wide range of fields such as engineering manufacturing, architectural planning, and product development. In the 3D CAD software market, there are several different types of 3D CAD specalized in different functions, then choosing the one suits your need becomes more important now.
Contents
- 1. What is 3D CAD Software?
- 2. Use of 3D CAD Software
- 3. How to Choose the Suitable Software for Yourself?
- 4. Recommended 3D CAD Software Solutions
- 5. FAQ
- 6. Conclusion
What is 3D CAD Software?
3D CAD (Computer-Aided Design) software is a type of software used to create, modify, analyze, or optimize 3D models. Unlike traditional 2D design tools, 3D CAD software allows designers to create three-dimensional representations of objects and structures, making it a powerful tool for various industries like architecture, engineering, product design, and entertainment.
3D CAD software is integral to designing everything from mechanical parts and entire buildings to intricate sculptures and virtual environments. It offers numerous advantages over traditional methods, including improved accuracy, efficiency, and the ability to visualize complex designs before they are physically made.
Use of 3D CAD Software
The applications of 3D CAD software are vast and varied, depending on the industry and purpose. Below are some common uses:
Product Design
Engineers and designers use 3D CAD software to create detailed models of products, allowing them to test form, fit, and function before production. This is crucial in industries such as automotive, aerospace, and consumer electronics.
Simulation and Analysis
Many 3D CAD tools come with integrated simulation and analysis tools, allowing users to test their designs for performance, stress, heat, and other factors before physical prototypes are made.
Animation and Gaming
In the entertainment industry, 3D CAD software is used to create realistic models and environments for video games, movies, and virtual reality applications.
How to Choose the Suitable Software for Yourself?
Choosing the right 3D CAD software depends on your specific needs, expertise, and budget. Here are a few factors to consider when selecting software:
Industry Requirements
3D CAD softwares are used in many industries like mechanics, architecture and house design. Your choice of CAD software is determined by which industry you‘re working in. For example, professional CAD software having strong performance and rich tools is needed in mechanical and architectural design.
Complexity and Features
Do you need advanced features like simulation, rendering, or cloud collaboration? Some software, like TinkerCAD, is more suited to basic modeling, while others, like ZW3D, include more advanced features such as parametric modeling .
Budget
3D CAD software is expensive, especially for high-end solutions. If you’re just starting, consider using free or affordable software like FreeCAD or Fusion 360 for personal use. For professional use, you’ll need to factor in the cost of licensing or subscription-based software like ZW3D or SolidWorks.
Recommended 3D CAD Software Solutions
The following lists are some recommended 3D CAD software solutions. It‘s really our pleasure to help you find the one that fits your needs.
Top 1: ZW3D
Best For: Professionals in mechanics and manufacturing
Price: One-time purchase starting at $3,000 (30 days free trial provided)
Supported System: Windows
ZW3D is an all-in-one 3D CAD/CAM solution designed for product design, manufacturing, and general machinery. Whether you are a product designer, engineer, or processing and manufacturing personnel, ZW3D can help you run through the entire work. This software not only integrates professional functions such as 3D modeling, simulation analysis, and CNC machining but is also highly compatible with commonly used file formats, helping you seamlessly collaborate with upstream and downstream partners.
Pros:
- Support over 25 import and export formats—including STEP, IGES, and files from SolidWorks, Creo, CATIA, and Inventor.
- The one-time purchase option eliminates ongoing subscription fees.
- Connect 3D modeling, simulation, and 2D drafting in one environment.
- Supports both solid and surface modeling seamlessly.
Cons:
- Available only on Windows, limiting access for Mac users.
- Excels in general machinery design, but lacks specialized modules for niche industries.
Top 2 Solidworks
(Source: https://www.youtube.com/watch?v=-dDe0RIYxP8)
Best For: Engineers and designers in fields such as automotive, electronics, and product design
Supported System: Windows
Price: Yearly subscription: Standard version $2820; Professional version $3456; Premium version $4716.
SolidWorks is the leading software in the engineering field. It is known for its powerful modeling capabilities and accuracy. It is ideal for professionals with rigorous simulation and product testing requirements. In addition, SolidWorks has a large user base and a rich third-party ecosystem. This makes it more than just a CAD tool, but a platform that fosters innovation and collaboration.
Pros:
- Powerful three–dimensional tools enhance high efficiency.
- Strong community support and a wealth of training resources.
- Integrated solutions for simulation, data management, and collaboration.
Cons:
- License is subscription based and no perpetual license.
- Yearly high licensing costs can be prohibitive for individual users or small firms.
- Requires powerful hardware to run efficiently.
Top 3 Inventor
(Source: https://www.autodesk.com/products/inventor/features)
Best For: Experienced mechanical engineers and product developers
Supported System: Windows
Price: $320/month and $2585/year
Autodesk Inventor is renowned for its advanced 3D design capabilities, making it particularly suitable for mechanical engineers and product developers. This 3D design software supports complex assemblies and simulations. Additionally, it is well-suited for prototyping and production processes. Moreover, Inventor integrates seamlessly with other Autodesk products, offering a comprehensive workflow solution.
Pros:
- Extensive templates of frames,tubes and pipes speed up creation and design.
- Strong interoperability with AutoCAD and other Autodesk products.
- Offers cloud and teamwork features to ensure real-time collaboration.
Cons:
- Monthly or yearly subscription based and no perpetual license.
- High cost, particularly for the full suite of tools.
- Steep learning curve and complex for small or simple projects.
Top 4 Solid Edge
(Source: https://solidedge.siemens.com/)
Best for: Manufacturing, Product design
Supported System: Windows
Price: Monthy subscription ($278.75~$496.25) or yearly subscription ($2,676~$4,764)
Solid Edge from Siemens is an advanced 3D design software that is both powerful and flexible. It is suitable for the comprehensive development of products, covering electromechanical design, simulation, and manufacturing. Solid Edge is an ideal choice for manufacturing companies and designers who need to work with complex products.
Pros:
- Synchronous technology enables fast and flexible design iterations.
- Well-integrated with Siemens’ manufacturing and PLM tools.
- Cost-effective compared to some high-end competitors.
Cons:
- Some users report a steep learning curve in mastering advanced features.
- Limited support and resources in comparison to larger CAD platforms like SOLIDWORKS.
Top 5 Creo
(Source: https://www.materialise.com/en/inspiration)
Best for: Product designer and manufaturer
Supported System: Windows
Price: Subscription-based, typically ranging from $3,350 to $4,526 per year depending on the version and licensing model.
Creo is one of the most advanced CAD tools for mechanical design and industrial design. It offers parametric modeling, direct modeling, and powerful simulation tools. It improves collaboration between teams, saves on product development time, and delivers products that adhere to industry standards. The Creo GD&T Advisor also provides specialized functions to increase engineering productivity, collaboration, and compliance.
Pros:
- Validation against ASME and ISO GPS tolerance standards.
- Specialized tools like advisor Tree will display information, warnings, and errors.
- Offers integrated tools for structural analysis, thermal analysis, and manufacturing simulations.
Cons:
- Expensive: High subscription cost can be prohibitive for smaller businesses or individual users.
- Steep Learning Curve: The range of features and complexity can be overwhelming, particularly for beginners.
- System Requirements: Requires powerful hardware to run smoothly, especially for large, complex models and simulations.
Top 6 Fusion
(Source:https://www.autodesk.com/au/solutions/fusion-360-3d-modeling)
Best for: Professionals, architects and product designers
Supported System: Windows, macOS
Price: $680/year; $85/month
Fusion 360 is an all-in-one cloud-based 3D design and engineering platform developed by Autodesk. It seamlessly combines CAD, CAM, and CAE tools in a single package, enabling users to design, test, and manufacture products with ease.With advanced manufacturing support, including additive and subtractive methods, Fusion 360 bridges the gap between design and production, offering a powerful solution for product development.
Pros:
- All-in-One Platform: Combines CAD, CAM, and CAE tools in one application.
- Rich 3D design and modelling tools and features like parametric modeling, mesh modelling, sheet metal, assemblies.
- Flexible subscription options and afforable price.
Cons:
- Internet Dependency: Requires a stable internet connection for cloud features.
- Limited Offline Access: Offline functionality is more restricted compared to desktop-based software.
- Subscription-Based: Ongoing costs may be a drawback for some users.
Top 7 Onshape
(Source: https://www.onshape.com/en/features/render-studio)
Best for: Engineers, Product Designers, Manufacturers
Supported System: iOS, Android, Linux, macOS, Windows
Price: $1,500~$2500/year
Onshape is a fully cloud-based 3D CAD software that allows for real-time collaboration and version control. It is ideal for teams that need to work together on complex designs, regardless of location. Onshape supports parametric modeling and offers powerful tools for design, simulation, and assembly management. Because it is cloud-based, Onshape eliminates the need for local software installations and allows access from virtually any device, making it great for businesses and remote teams.
Pros:
- Cloud-Based: Accessible from any device, including smartphones, browsers, and Macs.
- Real-time Collaboration: Multiple users can work simultaneously on the same design.
- Autosave of data and design: Onshape autosaves your design and enables users to revert any previous versions at any point in the design.
Cons:
- Limited Surface Modeling: Lacks advanced surface modeling tools compared to SolidWorks, Rhino, or Creo.
- Requires Internet: As a cloud-based platform, it relies on a stable internet connection.
- Performance on Complex Models: Can experience lag when handling very large or complex assemblies.
Top 8 Free CAD
(Source: https://en.wikipedia.org/wiki/FreeCAD)
Best for: Beginners, hobbyists and students
Supported System:Linux, macOS, Windows
Price: Totally Free
FreeCAD is an open-source, parametric 3D CAD modeler that is perfect for entry-level users and educational purposes. It is particularly useful for students and hobbyists who want to learn the basics of 3D modeling without investing in expensive software. While its learning curve may be slightly steeper, it is still a great choice for beginners. It offers a wide range of features for mechanical design, architectural design, and product modeling.
Pros:
- Free and Open Source: Completely free and open-source, accessible for all users.
- Parametric Design: Allows for efficient design updates with dimensional constraints.
- Create 3D from 2D: Allows users to use constrained 2D shapes as a base to build 3D objects and vice versa.
Cons:
- Outdated Interface: The interface is not as modern or intuitive as other tools.
- Messy Sketch Constraining: Difficult to manage complex sketches.
- Limited Surface Operations: Less advanced surface modeling compared to professional tools.
A Side-by-Side Comparison of the 8 3D CAD Software
After exploring the features, pros, and cons of the top 3D CAD softwares, it can be seen that each software has its own unique advantages. These tools range from powerful industry features to beginner-friendly interfaces to suit every kind of user and project. Now, comparing these software can provide a clearer picture of how they perform under different standards.
| Applicable Industries | Best for | Supported Systems | Supported Formats | Performance (Stability/Speed) | Price |
| ZW3D
|
Mechanics, Manufacturing |
Windows | STL, DWG, STEP, IGES, etc. |
High stability, high speed |
One-time purchases starting at $1,800 |
| SOLIDWORKS | Automotive, Electronics | Windows, macOS | SLDPRT, SLDASM, etc. | High stability, high speed |
$2820~$4716/year
|
| Inventor | Mechanical engineering | Windows | IPT, IAM, IDW, STEP, etc. |
High stability, high speed |
$320/month;
$2585/year
|
| Solid Edge | Manufacturing, Product design | Windows | SE, PAR, ASM, etc. |
Moderate stability, high speed |
$278.75~$496.25/month;
$2,676~$4,764/year |
| Creo | Product designer, manufaturer | Windows | STEP, STL, OBJ, DXF,ect. |
High stability, Moderate to High Speed |
$3,350~$4,526/year
|
| Fusion | Professionals, Architects, Product designers |
Windows, macOS | STL, OBJ, DWF, F3D,etc. |
Moderate to High Stability, Moderate Speed |
$680/year; $85/month
|
| Onshape | Engineers, Product Designers, Manufacturers |
iOS, Android, Linux, macOS, Windows |
STEP, STL, OBJ, 3MF,ect. |
Moderate Stability, Moderate Speed |
$1,500~$2500/year
|
| FreeCAD | Beginners, hobbyists, students |
Linux, macOS, Windows |
STL, OBJ, X3D, 3DS,etc. |
Low to Moderate Stability, Low to Moderate Speed |
Free |
FAQ
1. What is the difference between 2D and 3D CAD softwares?
2D CAD software focuses on making two-dimensional diagrams, and it’s prized for its accuracy when creating architectural blueprints and engineering layouts. It also has a more straightforward learning process.
On the other hand, 3D CAD software lets users design and visualize objects in three dimensions — a key tool for product design and mechanical engineering, thanks to its advanced modeling, simulation, and analysis features. While 3D CAD is harder to learn at first, it offers a complete overview of designs, letting you closely view the drawings from any perspective.
2. How Can I Change 2D Drawing into 3D Models?
There are mainly two methods for converting 2D graphics to 3D graphics.
One approach is to import 2D graphic data into 3D CAD and convert it into 3D graphics. Another method for converting 2D drawings to 3D models is to view the 2D drawing and then use the sketch function in 3D CAD to draw the lines yourself to create a 3D version. For instance, for the ZW3D introduced above, you can import 2D graphic data files in DXF or DWG format and use the imported lines to create 3D models.
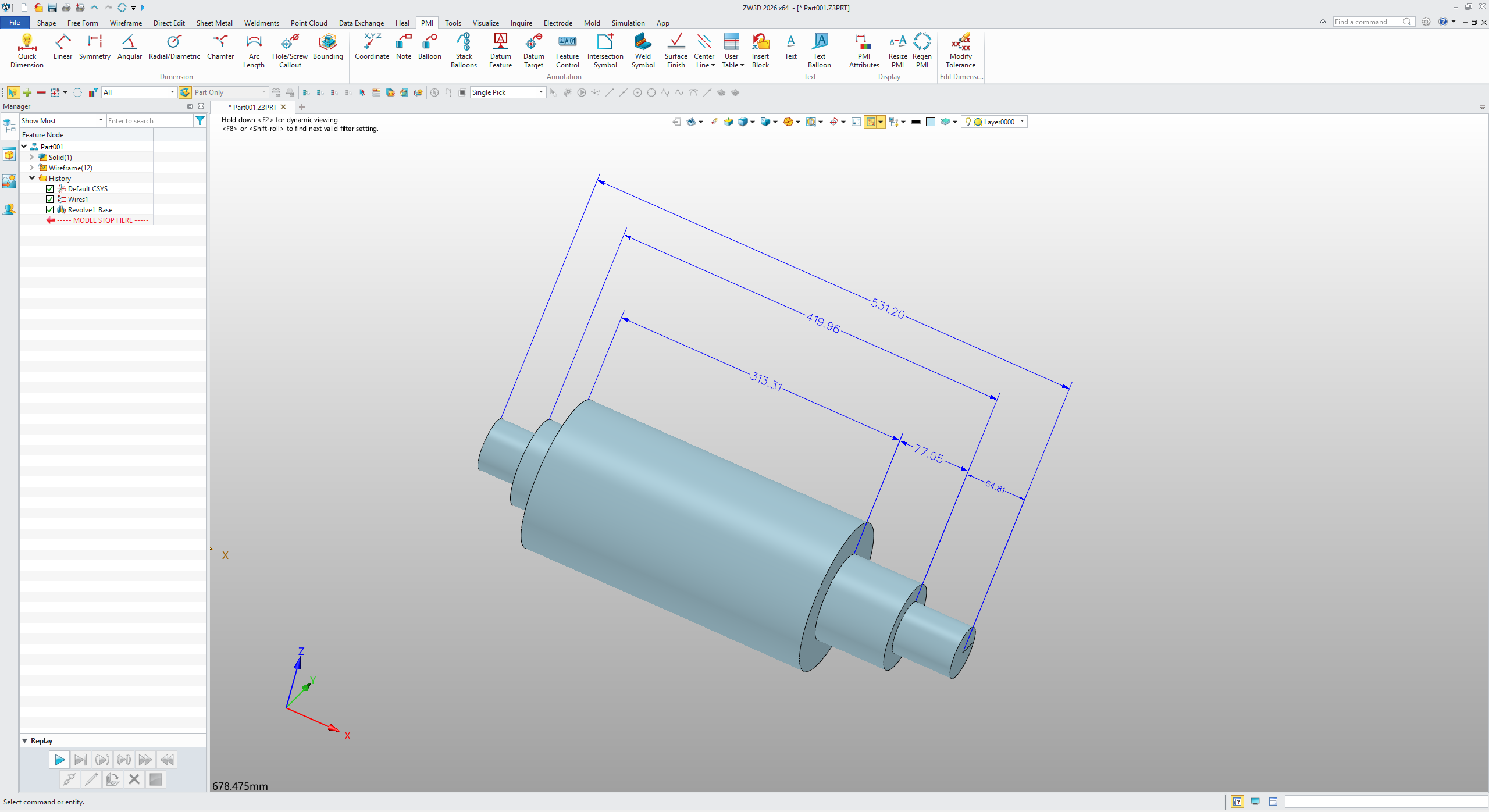
Step1: Import 2D drawing.
Step 2: Extract the necessary line data and create a 3D model using the shape function. The following figure shows how to use the rotation function to create a 3D model with the extracted lines.
Even an experienced person would need about several minutes to manually draw lines based on a two-dimensional drawing. However, after importing a two-dimensional drawing, it only takes about one minute to create a three-dimensional version. Since you don’t need to draw lines yourself, you can create a 3D version quickly and accurately.
Conclusion
Choosing the right 3D CAD software is crucial for achieving the best results in your design projects, whether you’re working on a small product design, an architectural project, or an artistic creation. With options ranging from free, beginner-friendly software like ZW3D and FreeCAD, to powerful, professional-grade software like Solidworks, there is a 3D CAD tool to suit almost every need. By understanding your specific requirements, including the complexity of the design, industry focus, and budget, you can make an informed decision and take your 3D modeling to the next level.











